Page 1 - Lesson Note
P. 1
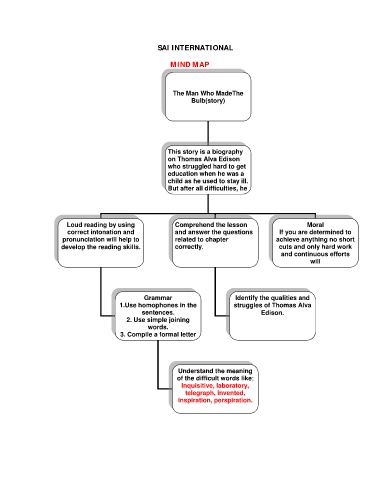
SAI INTERNATIONAL
MIND MAP
The Man Who MadeThe
Bulb(story)
This story is a biography
on Thomas Alva Edison
who struggled hard to get
education when he was a
child as he used to stay ill.
But after all difficulties, he
worked hard to become a
scientist and invented
Electric Bulb.
Loud reading by using Comprehend the lesson Moral
correct intonation and and answer the questions If you are determined to
pronunciation will help to related to chapter achieve anything no short
develop the reading skills. correctly. cuts and only hard work
and continuous efforts
will
Grammar Identify the qualities and
1.Use homophones in the struggles of Thomas Alva
sentences. Edison.
2. Use simple joining
words.
3. Compile a formal letter
to the Principal.
Understand the meaning
of the difficult words like;
Inquisitive, laboratory,
telegraph, invented,
inspiration, perspiration.

