Page 1 - Mind Map
P. 1
SAI INTERNATIONAL SCHOOL
Class 6
Mind maps
Subject- Physics
Ch. - Measurement and motion
Subtopic- Measuring length
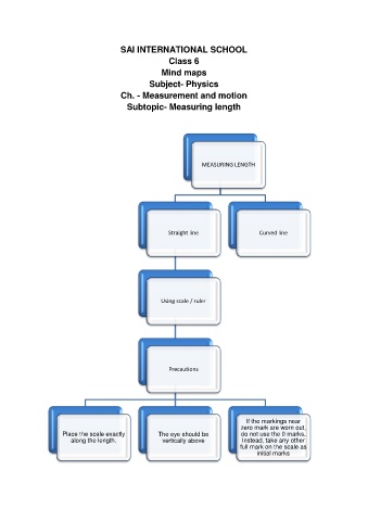
MEASURING LENGTH
Straight line Curved line
Using scale / ruler
Precautions
If the markings near
zero mark are worn out,
Place the scale exactly The eye should be do not use the 0 marks.
along the length. vertically above Instead, take any other
full mark on the scale as
initial marks

